Skip to main content
Body

How to use this Guide

A Tiered Approach

A three-tiered approach has been developed for this Guide, recognising that a wide range of workers and organisations respond to children, young people and adults who are victims and survivors of child sexual abuse. Each tier has a specific set of knowledge and skills related to your role and the purpose of your organisation. 

Tier 1 provides the foundational knowledge and skills that all workers need to have as a minimum to provide an initial response to victims and survivors. 

Tier 2 incorporates and builds on this foundation, providing additional knowledge and skills for roles with a higher likelihood of direct contact with victims and survivors. 

Tier 3 is for those in a specialist role providing a response to victims and survivors as core business. It assumes you already have Tier 1 and Tier 2 knowledge and skills, and reinforces and extends your specialist practice.

Identifying which tier you are in

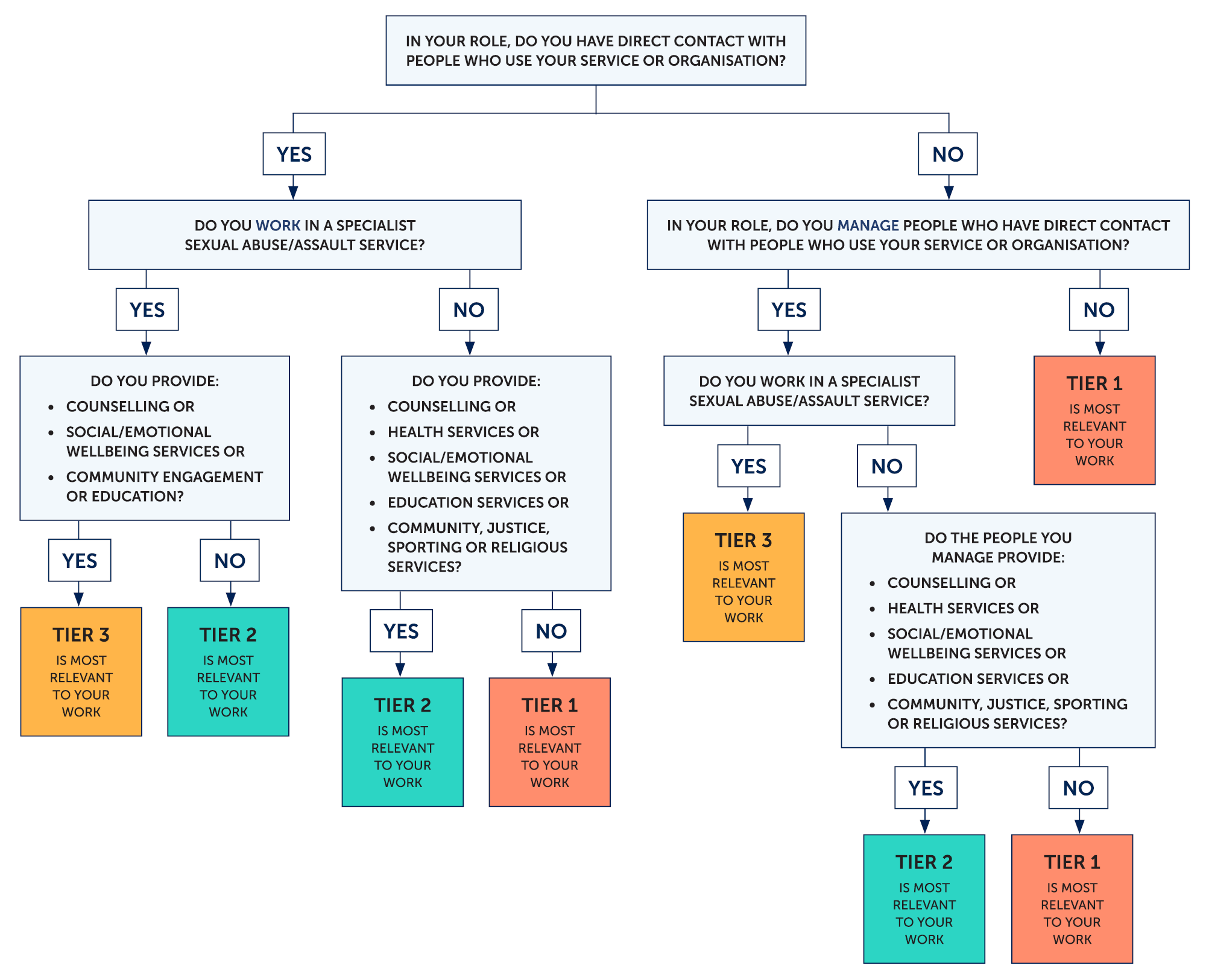
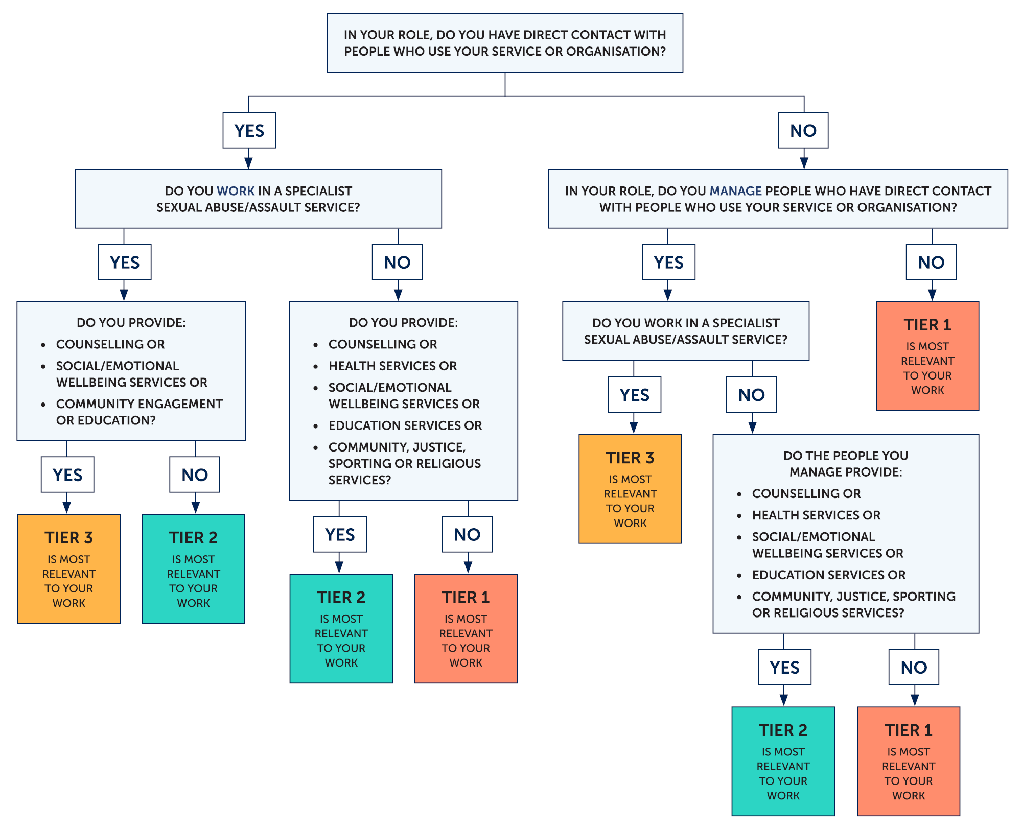
The decision tree below has been designed to assist you to consider which tier best fits the work that you do. Each tier has a specific set of knowledge and skills appropriate to your current role and the purpose of your organisation. 

It is up to you to identify which tier best applies to you now. We acknowledge it is possible that you have significant knowledge, skills and experience in responding to victims and survivors from previous roles but are not required to routinely respond to victims and survivors in your current role.

Alt text in dropdown below

A decision tree showing different pathways to help you decide which tier best fits the work that you do.

Tier 1 is most relevant to your work if, in your role:

  • You do not have direct contact with people who use your service or organisation, and you do not manage people who have direct contact with people who use your service or organisation OR
  • You do not have direct contact with people who use your service or organisation, you do manage people who have direct contact with people who use your service or organisation, you do not work in a specialist sexual abuse/assault service, and the people you manage do not provide counselling, health services, social/emotional wellbeing services, education services, community, justice, sporting, or religious services OR
  • You do have direct contact with people who use your service or organisation, you do not work in a specialist sexual abuse/assault service, and you do not provide counselling, health services, social/emotional wellbeing services, education services, community, justice, sporting, or religious services.

Tier 2 is most relevant to your work if, in your role:

  • You do have direct contact with people who use your service or organisation, you do work in a specialist sexual abuse/assault service, and you do not provide counselling, social/emotional wellbeing services, community engagement or education OR
  • You do have direct contact with people who use your service or organisation, you do not work in a specialist sexual abuse/assault service, and you do provide counselling, health services, social/emotional wellbeing services, education services, community, justice, sporting, or religious services OR
  • You do not have direct contact with people who use your service or organisation, you do manage people who have direct contact with people who use your service or organisation, you do not work in a specialist sexual abuse/assault service, and the people you manage do provide counselling, health services, social/emotional wellbeing services, education services, community, justice, sporting, or religious services.

Tier 3 is most relevant to your work if, in your role:

  • You do have direct contact with people who use your service or organisation, you do work in a specialist sexual abuse/assault service, and you do provide counselling, social/emotional wellbeing services, community engagement or education OR
  • You do not have direct contact with people who use your service or organisation, you do manage people who have direct contact with people who use your service or organisation, and you do work in a specialist sexual abuse/assault service.

Tools to support you

We have included practice tips, reflection questions and links to resources and further reading to help you put the information in this Guide into practice when you are engaging with victims and survivors. Look for the icon below to easily locate information of interest to you. 
 

Did you know?

 

What do victims and survivors tell us?

 

Practice tips

 

Reflecting on your practice

 

Resource

If you or a child are in immediate danger, call Triple Zero (000).

Information on reporting child safety concerns can be found on our Make a report page.

Get support

The information on this website may bring up strong feelings and questions for many people. There are many services available to assist you. A detailed list of support services is available on our Get support page.